
低空經濟作為戰略性新興產業,正逐漸成為推動經濟社會發展的新引擎。為了搶占該領域的先機,布局未來空間產業的新賽道,上海楊浦區政府近日正式發布了《楊浦區促進低空經濟發展的若干措施(試行)》,旨在通過一系列創新舉措,推動低空經濟產業在楊浦區實現跨越式發展。
根據規劃,到2027年,楊浦區將大幅提升低空經濟產業的創新策源力、集群顯示度和示范場景吸引力。持續放大“楊數浦”品牌效應,依托楊浦數字經濟集聚、科教資源豐沛、應用場景多元的特色優勢,打造低空經濟產業創新高地和商業應用高地。結合中心城區實際,因地制宜有序開展商區、校區、園區、社區等低空無人機物流配送商業應用,培育低空經濟產業鏈“鏈主”企業,集聚一批上下游企業。
為了支持低空經濟企業的快速發展,楊浦區提出了十大支持措施。其中,第一條措施支持開設低空航線服務,對在楊浦區開設經主管部門審批空域或航線的低空經濟企業,根據無人機起飛重量的不同,分別給予不同標準的架次補貼,每家企業每年補貼最高可達100萬元。同時,對新開設航線的企業,每條航線首年度完成5000架次飛行給予一次性補貼20萬元,每家企業補貼最高100萬元/年。
第二條措施則鼓勵低空經濟企業在楊浦區開展多場景應用。無論是低空文旅、低空科普、航拍娛樂等大眾消費活動,還是應急救援、醫療物資配送、違建巡查等公共服務領域的應用,楊浦區都將給予大力支持。此外,還支持企業揭榜掛帥參與低空經濟應用場景開發建設,項目支持額度最高可達實際總投資的30%,單個項目支持金額最高500萬元。
第三條措施則聚焦于關鍵核心技術和共性技術攻關。楊浦區將采用“揭榜掛帥”機制,引導企業聯合高校院所、產業鏈上下游企業實施關鍵技術攻關和轉化應用項目。對于成效顯著的項目,將根據企業研發費用實際投入金額的10%-30%,給予最高200萬元的研發投入補貼,助力企業突破技術瓶頸。
低空經濟作為新質生產力的典型代表之一,其產業鏈條長、應用場景豐富,涵蓋了航空器研發制造、低空飛行基礎設施建設運營、飛行服務保障等多個產業領域。在工業、農業、服務業等領域都有廣泛應用,發展空間極為廣闊。
上海對低空經濟的布局早已有之。2022年,上海發布了《上海打造未來產業創新高地發展壯大未來產業集群行動方案》,明確提出要布局“低空經濟”,并率先在全國提出開發eVTOL這一前沿新興領域。
據統計,從2023年至今年8月,上海共有28家低空經濟相關企業完成了40起投融資事件,融資金額超過20億。2024年上半年的融資事件數量與金額,與2023年整年近乎持平,充分顯示了低空經濟賽道的火熱程度。
上海市低空經濟產業鏈圖譜
在政策指引和市場需求的驅動下,上海市低空經濟產業鏈不斷完善,其中,在低空航空飛行器的原材料、零部件、航空航天系統等上游企業有企業布局;在下游應用領域中布局低空物流和低空旅游等。在中游低空航空飛行器制造企業中,eVTOL企業約5家,無人機企業約12家。
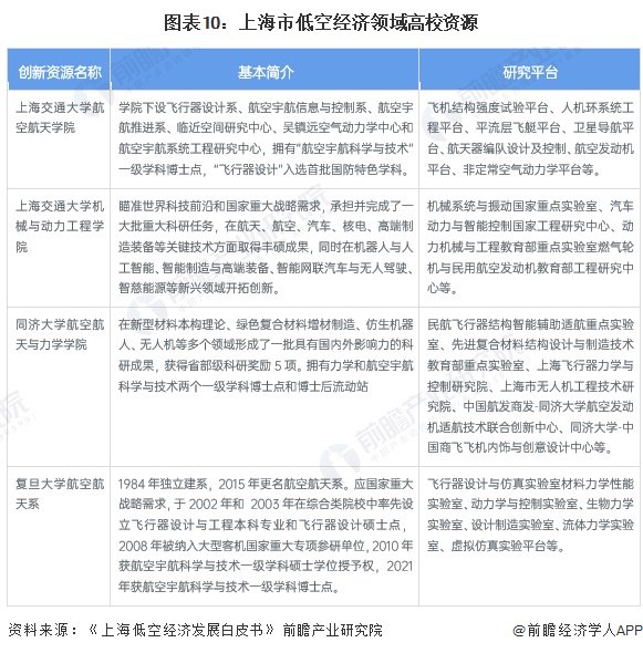
上海高校及科研院資源豐富
上海擁有豐富的航空科研資源,在高校、科研院所和適航審定資源方面均有布局,創新資源數量及創新資源能級居于國內領先地位,在無人機技術、eVTOL設計制造等關鍵技術領域取得顯著成就,為上海打造低空經濟創新高地的目標奠定了扎實的基礎。
其中上海高校資源占據一大批知名高校航空領域的國家重點學科,同時擁有上海交通大學航空航天學院和機械與動力工程學院、同濟大學航空航天與力學學院、復旦大學航空航天系等相關的高校院系,在民用航空相關的動力系統、飛控系統、導航系統、智能系統、集成系統以及材料的研發創新方面,形成了強大的支撐。
在科研院所方面,上海集聚了民用航空領域眾多的國內高能級平臺,包括飛機總體和氣動、系統工程、結構強度、動力能源、電氣系統、飛控系統、航電系統、試飛測試等領域形成了扎實的技術積累,為低空經濟的發展奠定良好基礎。


地方政府如何進行低空經濟產業發展規劃?
今年以來,低空經濟賽道熱度空前,多個城市和地區紛紛出臺相關政策。根據前瞻產業研究院政策大數據觀察,全國已有超30+省市將低空經濟寫入2024年《政府工作報告》,并已經發布相關低空經濟高質量發展行動計劃。
在此背景下,前瞻產業研究院作為更懂產業的科技型決策智庫,2023年就先行成立了“低空經濟研究規劃所”,希冀發揮“產業研究+大數據+技術洞察+招商資源前置”的獨家特色產業規劃服務,為各地政府提供既科學、又前瞻、更落地的產業規劃整體咨詢方案。
前瞻認為要解決各地當前低空經濟產業發展的問題,重點要從以下5個層面切入:
①深入洞察低空經濟
需要對低空經濟市場進行深入分析,包括市場需求、潛在客戶群、競爭對手分析等。同時,研究相關政策法規與本地的先天資源、優勢產業,確保規劃符合國家和地方的低空經濟發展戰略。
②技術趨勢評估
評估影響地方低空經濟發展的關鍵技術趨勢,如無人機技術、電動垂直起降飛行器(eVTOL)、智能控制系統等。技術進步是推動市場需求增長的重要因素,因此對技術發展的預測對于市場需求預測至關重要。
③政策環境分析
基于對本地低空經濟產業鏈強關聯的其他產業集群、可能性應用場景,綜合考慮其支持政策、法規框架以及未來可能出臺的政策措施,有助于預測市場需求的變化趨勢與招商。
④應用場景拓展預測
通過專業團隊實地走訪調研,分析預測與本地資源稟賦強關聯的低空經濟應用場景的發展潛力和市場需求,可以給予企業和投資者制定相應的戰略計劃,更有助于后續地方招商工作精準開展。
⑤風險因素診斷與市場預測模型構建
基于上述分析,結合定量和定性分析方法,構建市場需求預測模型,識別可能影響低空經濟市場需求預測的風險因素,如技術發展風險、市場競爭風險、政策與法規風險等,同時預測未來一段時間內地區低空經濟的市場規模和增長趨勢,并考慮相應的應對策略。
經前瞻產業研究院服務多地實踐經驗證明,通過上述環節的深入研究,可以有效推動低空經濟產業的集聚和發展,從而實現經濟增長和產業升級。前瞻產業研究院希冀發揮“產業研究+大數據+技術洞察+招商資源前置”的獨家特色產業規劃服務,為各地政府提供既科學、又前瞻、更落地的產業規劃整體咨詢方案。
末此,在發展低空經濟的同時,切記不要盲從跟風,不要盲目定位,同時要考慮如何平衡安全管理與行業發展的關鍵問題,如何制定合理的政策框架、技術標準和監管機制,進而推動行業創新和基礎設施建設,打造健康可持續、企業愿意來與留的特色化低空經濟生態。
前瞻經濟學人APP資訊組
更多本行業研究分析詳見前瞻產業研究院《全球及中國低空經濟產業發展前景展望與投資戰略規劃分析報告》
同時前瞻產業研究院還提供產業新賽道研究、投資可行性研究、產業規劃、園區規劃、產業招商、產業圖譜、產業大數據、智慧招商系統、行業地位證明、IPO咨詢/募投可研、專精特新小巨人申報等解決方案。在招股說明書、公司年度報告等任何公開信息披露中引用本篇文章內容,需要獲取前瞻產業研究院的正規授權。
更多深度行業分析盡在【前瞻經濟學人APP】,還可以與500+經濟學家/資深行業研究員交流互動。更多企業數據、企業資訊、企業發展情況盡在【企查貓APP】,性價比最高功能最全的企業查詢平臺。
機構:低空經濟行業日漸走向成熟
據深圳市低空經濟產業協會消息,2025年10月14日是第56...(504 )人閱讀時間:2025-10-15
創新成果接續落地 低空經濟商業化進程提速
????10月13日,據億航智能設備(廣州)有限公司(以下簡...(795 )人閱讀時間:2025-10-15
甘肅公航旅集團與都江堰市座談交流 合作培育低空經濟發展新動能
10月13日,甘肅公航旅集團與都江堰市圍繞低空經濟高質量發展...(1007 )人閱讀時間:2025-10-14
石家莊市人大代表建議布局低空經濟新賽道 攥緊全鏈條發展核心向
在石家莊裝備制造產業園空中交通指揮大廳,工作人員監控無人機高...(844 )人閱讀時間:2025-10-13低空經濟報
微信二維碼
微信號:18026288868Copyright ? 2024-2024 低空經濟報 版權所有
備案號:蘇ICP備2023025135號